A collected set of my drafts and diagrams, with links to them because I think they are cool. Some drafts are made by me, some are made by a team of me and other people. It contains

Type:
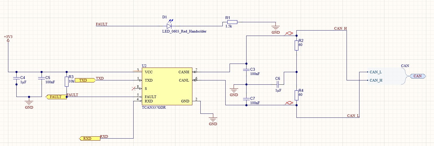
The inner schematic components of aladeen V4. Contains a NODEMCU, MPU and other footprint implementation too.
Credits: Afghan Goat, Fohurka

Type:
A tutorial Altium schematic.
Credits: Afghan Goat

Type:
A tutorial Altium schematic.
Credits: Afghan Goat

Type:
The structure of the planned EGSE system.
Credits: Afghan Goat

Type:
An example ER diagram for the databases subject for teaching purposes. Hungarian version only
Credits: Afghan Goat

Type:
The data flow of the telemetry data from the apogee rocket.
Credits: Afghan Goat

Type:
A state machine representing the user workflow in the ground support frontend side.
Credits: Afghan Goat

Type:
The PCB of the Aladeen rocket.
Credits: Afghan Goat, Fohurka

Type:
The PCB of the Aladeen rocket.
Credits: Afghan Goat, Fohurka

Type:
A tutorial Altium schematic.
Credits: Afghan Goat

Type:
The data flow of the VTX antenna.
Credits: Afghan Goat

Type:
A basic UML diagram from the backend.
Credits: Ground support team

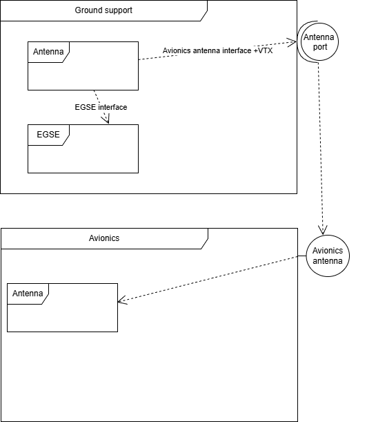
Type:
A very bad socket diagram for antenna dependencies.
Credits: Afghan Goat

Type:
A very descriptive 'manga' about the databases course at BUTE.
Credits: Afghan Goat

Type:
The control state logic for the Aladeen apogee rocket.
Credits: Afghan Goat

Type:
The control dependency logic for the Aladeen apogee rocket.
Credits: Afghan Goat

Type:
A quite hefty UML diagram for my second semester humanity simulator which was made in C++.
Credits: Afghan Goat

Type:
The data flow of the VTX data data in the backend from the ground support side.
Credits: Afghan Goat

Type:
The data flow of the frontend export commands and saved and formatted data in the backend from the ground support side.
Credits: Afghan Goat

Type:
The electrical schematic for the PCB for the Aladeen rocket.
Credits: Afghan Goat, Fohurka

Type:
The data flow of the telecommand data and commands in the backend from the ground support side.
Credits: Afghan Goat

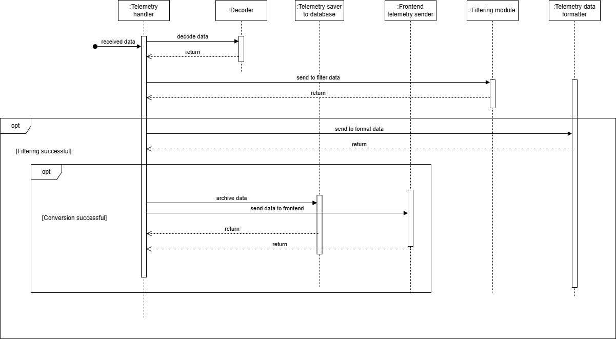
Type:
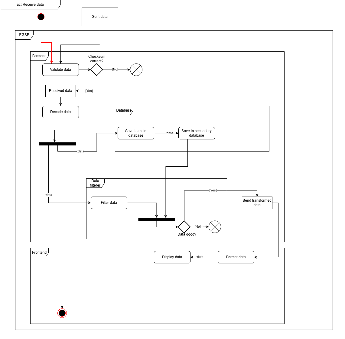
The data flow of the telemetry data in the backend from the ground support side.
Credits: Afghan Goat

Type:
The UML diagram of my third semester project.
Credits: Afghan Goat